Kolbenschieberentwässerung

  • Hallo Schienendampfer,


    hier kann man mal sehen, dass auch in den Kolbenschiebern Wasser kondensiert.
    Hinten kann es auch durch die Stopfbuchse herausgedrückt werden, vorne geht das bei einem abgedichteten Deckel nicht.


    [youtube]

    Externer Inhalt www.youtube.com
    Inhalte von externen Seiten werden ohne Ihre Zustimmung nicht automatisch geladen und angezeigt.
    Durch die Aktivierung der externen Inhalte erklären Sie sich damit einverstanden, dass personenbezogene Daten an Drittplattformen übermittelt werden. Mehr Informationen dazu haben wir in unserer Datenschutzerklärung zur Verfügung gestellt.
    [/youtube]



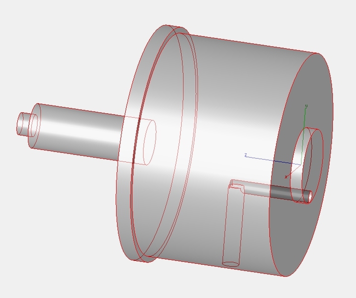
    Die horizontale Bohrung ist 0,8 mm im Durchmesser und die Vertikale 1,1 mm und dann mit einem M1,4 Gewinde versehen, um die Rohre nach unten einschrauben zu können.




    Grüße,
    Georg

  • Moin Georg,


    ist ja eindrucksvoll :B :B :B .
    Willst Du die Bohrungen offen lassen, genau wie die Zylinderentwässerung steuern oder das doch ganz anders lösen? Ich wünsche Dir zumindest Durchhaltevermögen beim Ausmerzen aufeinanderfolgend auftretender Fehler.


    Grüße Dietrich

  • ...wenn die Kolbenschieber wie beim Original mit innerer Einströmung arbeiten, kann das problemlos offen sein... denn auf den Außenseiten der Schieber gehts zum Bläser...von daher gibt es keine Leistungsverluste...


    Gute Idee!

  • Moin moin,


    aus der Schieberentwässerung wird nur sehr wenig Dampf austreten (wie beim Original),
    da der Querschnitt der 0,8mm Bohrung nur 0,5mm² beträgt.


    Die Bohrung aus der Schieberkammer hinaus ist Serie 1,6 gebohrt ( 2 mm² ) und
    nach der ovalen Erweiterung um 1,2mm doppelt so groß ( 3,9mm² ).
    Das bedeutet das bei annähernd gleichen Druckverhältnissen nur 1/8 des Dampfes aus der Entwässerung entweicht.


    Hier ein Bild der ovalen Öffnung.


    Gruß,
    Gerd.

  • Hallo Dietrich,


    wie schon Paddle Steam geschrieben hat, und auch beim Vorbild zu sehen ist, genügt eine Dünne Leitung ohne jegliches Absperrorgan.



    Hallo Georg,


    neben der 99 222 von Regner hatte auch schon die IIVK vorne geschlossene Kolbenschieber.


    Es passiert ja auch nicht viel, wenn der Schieberkolben nicht weiterkommt verschiebt sich die Kolbenstange in der Klemmung, das Gestänge wird eventuell etwas überlastet oder die Kurbel verdreht sich auf dem Treibzapfen.
    Ich finde es aber trotzdem ein schönes Detail am Modell.


    Grüße,
    Georg

  • Hallo Georg,


    das mit der Schieberentwässerung ist klasse. Ich hatte diese schon bei einer Regner VII K vorne realisiert aber durch den Umbau auf Flachschieber entfiel diese dann wieder. Ich hatte mit den Rundschiebern bei der VII K nur Probleme mit der Dichtigkeit und das Hauptproblem zeigte sich dann beim Abfräsen des Rundschieberteils. Die Bohrungen waren bei der Fertigung verlaufen sodass es niemals möglich war die Zylinder richtig einzustellen. Vielleicht habe ich daher eine Abneigung gegen Rundschieber die aber seit der 99 222 wieder gewichen ist. Das klappt ja prima bei der Lok.


    Hier ein Link zu einem Filmchen des Originales wo man schön die Dampfentwicklung aus der Schieberentwässerung sehen kann. Ich habe den Film nicht gedreht sondern nur verlinkt weil der mir so gefällt. http://www.youtube.com/watch?v=uG7A5aeN8qY


    [youtube]

    Externer Inhalt www.youtube.com
    Inhalte von externen Seiten werden ohne Ihre Zustimmung nicht automatisch geladen und angezeigt.
    Durch die Aktivierung der externen Inhalte erklären Sie sich damit einverstanden, dass personenbezogene Daten an Drittplattformen übermittelt werden. Mehr Informationen dazu haben wir in unserer Datenschutzerklärung zur Verfügung gestellt.
    [/youtube]


    Beste Grüße,


    Marco

  • Hallo Schienendampfer,


    heute war es so weit. Probefahrt bei ca. 6 °C.
    Leider auf dem Video nicht so schön zu sehen wie vor Ort.
    Aus der Schieberentwässerung kommt ein klein wenig Dampf heraus, wie beim Vorbild.


    [youtube]

    Externer Inhalt www.youtube.com
    Inhalte von externen Seiten werden ohne Ihre Zustimmung nicht automatisch geladen und angezeigt.
    Durch die Aktivierung der externen Inhalte erklären Sie sich damit einverstanden, dass personenbezogene Daten an Drittplattformen übermittelt werden. Mehr Informationen dazu haben wir in unserer Datenschutzerklärung zur Verfügung gestellt.
    [/youtube]


    Der neue Brenner hat zwar eine gute Leistung, macht aber laute Geräusche.
    Nur bei einem Gastankdruck über 3 bar (gab es bei den Außentemperaturen trotz Vergasungsspirale zwischen Kalttank und Heißtank nicht) und bei minimaler Gasmenge ist er leise.
    Bei kleinster Einstellung kann man die Lok auch stehen lassen, ohne dass das Sicherheitsventil abbläst.



    Fenster und Entverschraubung sind anleihen bei Wolfgang.
    Das Brennerrohr hat 5 Reihen Löcher à 35 x 1,2 mm mit einem Reihenabstand von 2 mm und einem Lochabstand von 3 mm. Der Brenner reicht bei der 99 222 bis vor die Quersiederohr.
    Länge ab Flammrohranfang 140 mm.
    Ein Bericht über weitere Bauformen und Vergleichsmessungen auf dem Brennerprüfstand folgen demnächst.


    Grüße,
    Georg

  • Hallo Georg
    Liegt der Brenner schon bei der "Fenster-Scheibe" am Boden auf, bei dem Originalbrenner ist da ein kleines Spiel. Ich achte darauf, dass die Wärmeleitung über die ganze Brennerlänge erfolgt, sonst wird er zu heiß. Zur Erinnerung: Die Endverschraubung ist durch eine Wurmschraube gesichert.
    Es freut mich, wenn ich den Anstoß für neue Ideen geben kann, aber aus Angst vor dem Hochmut meide ich den Weihrauch :amen

  • Hallo Wolfgang,


    die Bohrung für das Brennerrohr hat nach unten nur noch einen Rand von 0,3 mm, d.h. der Brenner liegt so gut wie auf dem Flammrohr auf.
    Hat sich bei Dir schon mal eine Endverschraubung gelöst? Ich habe jetzt keine Wurmschraube vorgesehen, da die Passungen in Richtung leichte Presspassung gehen. Das Gewinde sollte genug klemmen, dass es sich durch Vibrationen nicht öffnet.


    Grüße,
    Georg

  • Hallo Georg
    Ich kann mir Vorstellen, dass du nicht den letzten Brenner gebaut hast. Es kommen dir ja ständig neue Überlegungen in den Sinn und so würde ich vorschlagen, neue Bauarten in eigenen "Brennerthemen" vor zu stellen.